Operasional
Tutup
Hubungi
(0361) 422 419
Email
info@bprashi.com
PT BPR Ashi
Home
(current)
Produk
Kredit
Kredit Konsumtif
Kredit Investasi
Kredit Modal Kerja
Tabungan
TabunganKu
Tampan
Tamasya
Tamasya Berhadiah
Dahsyatt
Simpel
Deposito
DEPOSITO Ashi
Simulasi
Tabungan
Deposito
kredit
Karir
Lelang
Laporan
Publikasi
GCG
Tentang Kami
Profil Perusahaan
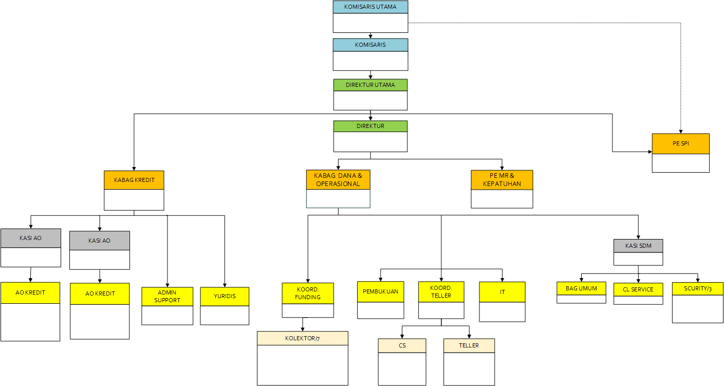
Struktur Organisasi
Manajemen
Pemegang Saham
Penghargaan
Hubungi Kami
Home
Tentang Kami
Struktur Orgnisasi
Struktur Orgnisasi